單車園地 - 單車資訊
營業時間:
每日:10:30 - 20:30 / 週日:10:30 - 17:30
正常營業中!
分類 : 騎乘經驗 | 安裝分享 | 單車交流 | 車隊專區 | 中部車隊 | 單車資訊 | 工商服務
為維持園地一個乾淨的空間,會員留言時請注意以下規定:
- 嚴禁洗版,留言牽涉個人請善意建議或提醒,嚴禁人身攻擊,被攻擊者可申訴,回擊者同樣依照版規處理
 - 發言請避開政治語言、個人隱私等,這是一個快樂的園地
 - 嚴禁廣告推銷,跨越紅線一律刪除,有廣告需求請在官網客服信箱的合作提案留言
 - 清涼可以、熱情無妨,但色情和暴力皆禁止,有沒有跨越紅線由版主決定,當事人請微笑以對
 - 我們鼓勵一個愉快的溝通園地,盡量不要有負面的留言,版主可全權決定,希望大家都能尊重辛苦版主的決定
 - 上傳照片,建議的寬度為不超過800,否則顯示會發生問題,影響閱讀,最好上傳前先縮小或裁減照片寬度
 
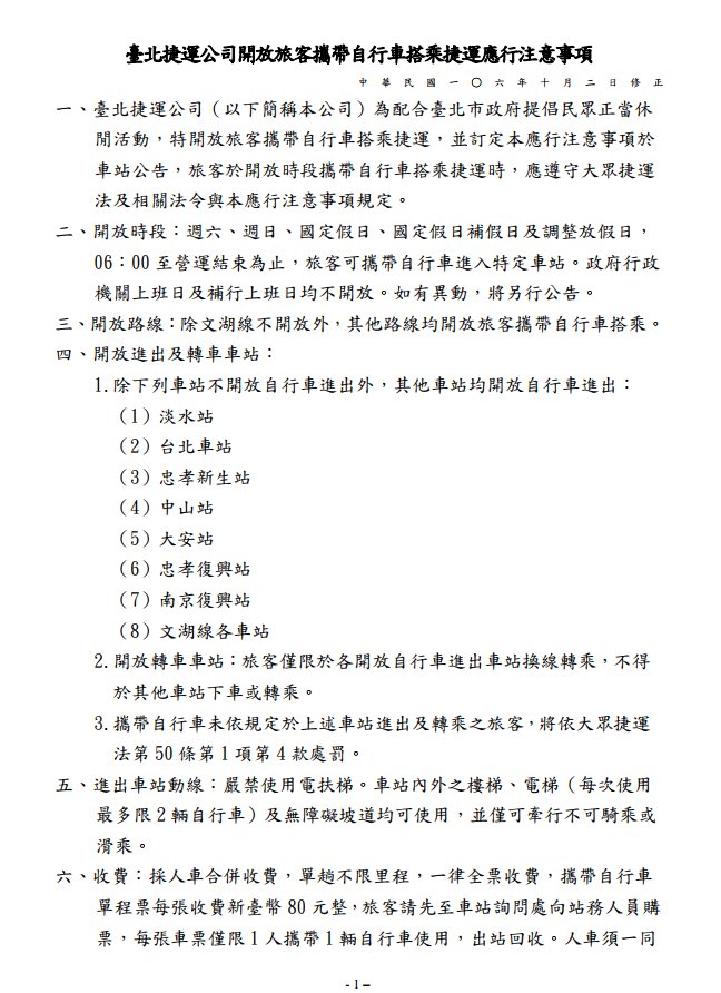
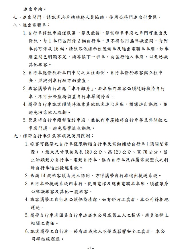
| 查看:343 | 回覆:0 | 臺北捷運公司開放旅客攜帶自行車搭乘捷運應行注意事項 | 
    
| 
	網站管理者 | 
    
     發送於 2017-12-01 19:38:23       
      樓主 
 
 
 
 以上資訊來自於台北捷運公司官網,以官網公布為準,若欲知即時資訊請洽台北捷運公司查詢 http://www.metro.taipei/ct.asp?xItem=80526977&CtNode=73752&mp=122035  | 
    
| 
	 
					
								
					
					
								
				1
				
				
				
				 
			 | 
  
目前在第 0 頁 / 共 0 頁
請先 登入會員 或 註冊會員








					博全科技
				








